This discussion has been locked.
You can no longer post new replies to this discussion. If you have a question you can start a new discussion

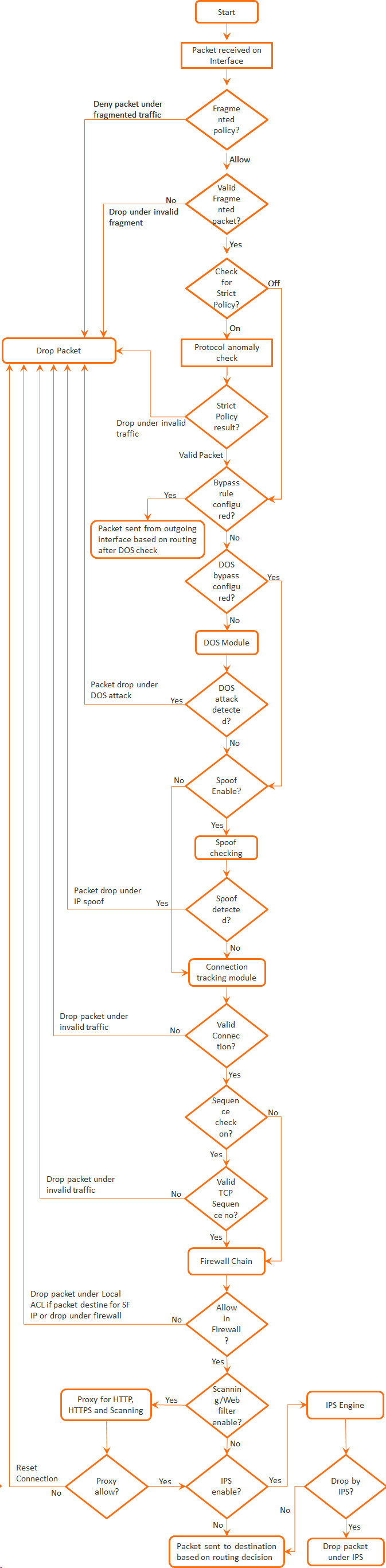
How does a packet flow through XG protections, in what order?

I am attempting to better understand the data flow through the XG Firewall and what aspects take place first then second then third, etc.. etc...

Is the firewall rules the first aspect a packet will hit, then http scanning, then web content or is it something else, where does IPS fit in?

 

Any thoughts?????



This thread was automatically locked due to age.